neuroSCC

Project Status Lifecycle Contributors Commits Issues Size

🚀 neuroSCC Bridging Simultaneous Confidence Corridors and PET Neuroimaging. This package facilitates structured processing of PET neuroimaging data for the estimation of Simultaneous Confidence Corridors (SCCs). It integrates neuroimaging and statistical methodologies to:

The package bridges established neuroimaging tools (oro.nifti) with advanced statistical methods (ImageSCC), supporting one-group, two-group, and single-patient vs. group comparisons.

📌 Developed as part of the Ph.D. thesis: “Development of statistical methods for neuroimage data analysis towards early diagnosis of neurodegenerative diseases”, by Juan A. Arias at University of Santiago de Compostela (Spain).

💡 This work was partially supported by an internship grant awarded at the 6th Conference of the Spanish National Biostatistics Network (BIOSTATNET) in 2025, as a prize for best poster presentation and young researcher trajectory.


📖 Table of Contents


1️⃣ About the Project

Why Use neuroSCC?

PET neuroimaging data is complex, requiring careful processing and statistical validation. neuroSCC is designed to:

Automate Preprocessing: Load, clean, and structure PET data 📂
Standardize Analysis: Convert images into FDA-compatible formats 🔬
Evaluate SCC Estimations: Identify significant regions with confidence 🎯
Enable Method Comparisons: SCC vs SPM performance evaluation 📊

It is particularly suited for: - Clinical neuroimaging research (Alzheimer’s disease, neurodegeneration). - Statistical validation of imaging methods. - Comparisons between SCC and other statistical approaches.


2️⃣ Installation

🔹 Stable GitHub Release (Future)

# Install the latest stable release (Future)
remotes::install_github("iguanamarina/neuroSCC@1a91f8e")
library(neuroSCC)

📦 Development Version (Latest Features)

# Install the latest development version
remotes::install_github("iguanamarina/neuroSCC")
library(neuroSCC)

🔜 From CRAN (Future)

# Once available on CRAN
install.packages("neuroSCC")
library(neuroSCC)

3️⃣ Functions Overview

🧼 neuroCleaner(): Load & Clean PET Data

neuroCleaner() reads NIFTI neuroimaging files, extracts voxel-wise data, and structures it into a tidy data frame.
It is the first preprocessing step, ensuring that PET images are cleaned and formatted for further analysis. It also integrates demographic data when available.

Example with Code:
Click to expand
# Load a sample Control NIfTI file
niftiFile <- system.file("extdata", "syntheticControl1.nii.gz", package = "neuroSCC")
# Example Without demographic data
petData <- neuroCleaner(niftiFile)
petData[sample(nrow(petData), 10), ]  # Show 10 random voxels

📊 databaseCreator(): Convert Multiple Files into a Database

databaseCreator() scans a directory for PET image files, processes each with neuroCleaner(), and compiles them into a structured data frame.
This function is critical for batch analysis, preparing data for group-level SCC comparisons.

Example with Code:
Click to expand
#' @examples
#' # NOTE: To keep runtime below CRAN limits, this example processes only 1 subject.
#' # You can expand the pattern to include all subjects for real use.
#'
#' # Example: Create a database from a single synthetic PET image (control group)
#' controlPattern <- "^syntheticControl1\\.nii\\.gz$"
#' databaseControls <- databaseCreator(pattern = controlPattern, control = TRUE, quiet = TRUE)
#'
#' head(databaseControls)

📐 getDimensions(): Extract Image Dimensions

getDimensions() extracts the spatial dimensions of a neuroimaging file, returning the number of voxels in the x, y, and z axes.
This ensures proper alignment of neuroimaging data before further processing.

Example with Code:
Click to expand
# Extract spatial dimensions of a PET scan
niftiFile <- system.file("extdata", "syntheticControl1.nii.gz", package = "neuroSCC")
dims <- getDimensions(niftiFile)
print(dims)

📊 matrixCreator(): Convert PET Data into a Functional Matrix

matrixCreator() transforms PET imaging data into a matrix format for functional data analysis.
Each row represents a subject’s PET data, formatted to align with FDA methodologies.

Example with Code:
Click to expand
# NOTE: To keep example runtime short, only one synthetic PET file is used.
# For full analysis, expand the filename pattern accordingly.
# Step 1: Generate a database for a single subject
controlPattern <- "^syntheticControl1\\.nii\\.gz$"
databaseControls <- databaseCreator(pattern = controlPattern, control = TRUE, quiet = TRUE)
# Step 2: Convert the database into a matrix format
matrixControls <- matrixCreator(databaseControls, paramZ = 35, quiet = TRUE)
# Display dimensions of the matrix
dim(matrixControls)

📉 meanNormalization(): Normalize Data

meanNormalization() performs row-wise mean normalization, adjusting intensity values across subjects.
This removes global intensity differences, making datasets comparable in Functional Data Analysis (FDA).

Example with Code:
Click to expand
# Generate a minimal database and create a matrix (1 control subject)
dataDir <- system.file("extdata", package = "neuroSCC")
controlPattern <- "^syntheticControl1\\.nii\\.gz$"
databaseControls <- databaseCreator(pattern = controlPattern,
                                    control = TRUE,
                                    quiet = TRUE)
matrixControls <- matrixCreator(databaseControls, paramZ = 35, quiet = TRUE)
# Normalize the matrix (with diagnostics)
normalizationResult <- meanNormalization(matrixControls,
                                         returnDetails = TRUE,
                                         quiet = FALSE)

📈 neuroContour(): Extract Contours

neuroContour() extracts region boundaries (contours) from neuroimaging data.
It identifies the boundary of the non-zero support in a given slice, making it useful for defining masks or Regions of Interest (ROIs) before SCC computation.

Example with Code:
Click to expand
# Get the file path for a sample NIfTI file
niftiFile <- system.file("extdata", "syntheticControl1.nii.gz", package = "neuroSCC")

# Extract contours from the non-zero support
contours <- neuroContour(niftiFile, paramZ = 35, plotResult = TRUE)

# Display the extracted contour coordinates
if (length(contours) > 0) {
  head(contours[[1]])  # Show first few points of the main contour
}

🔺 getPoints(): Identify Significant SCC Differences

getPoints() identifies regions with significant differences from an SCC computation.
After ImageSCC::scc.image() computes SCCs, getPoints() extracts coordinates where group differences exceed confidence boundaries.

Example with Code:
Click to expand
# Load precomputed SCC example
data("SCCcomp", package = "neuroSCC")

# Extract significant SCC points
significantPoints <- getPoints(SCCcomp)

# Show first extracted points (interpretation depends on SCC computation, see description)
head(significantPoints$positivePoints)  # Regions where Pathological is hypoactive vs. Control
head(significantPoints$negativePoints)  # Regions where Pathological is hyperactive vs. Control

🧩 getSPMbinary(): Extract SPM-Detected Significant Points

getSPMbinary() extracts significant points from an SPM-generated binary NIfTI file.
It returns voxel coordinates where SPM detected significant differences, making it comparable to SCC results.

Example with Code:
Click to expand
# Load a sample binary NIfTI file (SPM result)
niftiFile <- system.file("extdata", "binary.nii", package = "neuroSCC")
detectedSPM <- getSPMbinary(niftiFile, paramZ = 35)

# Show detected points
head(detectedSPM)

🏷️ processROIs(): Process ROI Data

processROIs() processes Regions of Interest (ROIs) from neuroimaging files.
It extracts voxel coordinates for predefined hypoactive regions, structuring them for SCC analysis.

Example with Code:
Click to expand
# Load and process a sample ROI NIfTI file (console output)
roiFile <- system.file("extdata", "ROIsample_Region2_18.nii.gz", package = "neuroSCC")
processedROI <- processROIs(roiFile, region = "Region2", number = "18", save = FALSE)
head(processedROI)

👥 generatePoissonClones(): Generate Synthetic PET Data

generatePoissonClones() creates synthetic clones of PET neuroimaging data by adding Poisson-distributed noise. This function is essential for 1 vs. Group SCC analyses, where a single subject’s data needs to be expanded to allow for valid statistical inference.

Example with Code:
Click to expand
# Load example input matrix for Poisson cloning
data("generatePoissonClonesExample", package = "neuroSCC")
# Select 10 random voxel positions for display
set.seed(123)
sampledCols <- sample(ncol(generatePoissonClonesExample), 10)
# Generate 1 synthetic clone
clones <- generatePoissonClones(generatePoissonClonesExample, numClones = 1, lambdaFactor = 0.25)
# Show voxel intensity values after cloning
clones[, sampledCols]

📊 calculateMetrics(): Evaluate SCC Performance

calculateMetrics() assesses the accuracy of SCC-detected significant points by comparing them to known true ROI regions. It computes Sensitivity, Specificity, PPV, and NPV, allowing for a quantitative evaluation of SCC performance.

Example with Code:
Click to expand
data("calculateMetricsExample", package = "neuroSCC")
# Evaluate SCC and SPM detection performance
with(calculateMetricsExample, {
  metricsSCC <- calculateMetrics(detectedSCC, trueROI, totalCoords, "Region2_SCC")
  metricsSPM <- calculateMetrics(detectedSPM, trueROI, totalCoords, "Region2_SPM")
  print(metricsSCC)
  print(metricsSPM)
})

🎨 plotSCCpanel(): Visualize One-Group SCC Bands

plotSCCpanel() displays the lower SCC band, mean estimate, and upper SCC band for a single-group SCC analysis in a clean three-panel layout. It is especially useful for creating publication-ready figures of one-group SCC results.

Example with Code:
Click to expand
data("sccOneGroup", package = "neuroSCC")

plotSCCpanel(
  scc = sccOneGroup,
  title = "SCC FOR CONTROL GROUP"
)

🔬 plotSCCcomparisonPanel(): Compare Two SCC Groups

plotSCCcomparisonPanel() visualizes two group mean estimates side by side together with an SCC overlay panel highlighting detected differences. This is ideal for group-vs-group SCC interpretation and figure generation.

Example with Code:
Click to expand
data("SCCcomp", package = "neuroSCC")

plotSCCcomparisonPanel(
  scc = SCCcomp,
  title = "SCC COMPARISON PANEL"
)

🧪 plotValidationPanel(): Validate SCC Against SPM

plotValidationPanel() creates a three-panel validation figure comparing the ground-truth ROI, SCC detections, and SPM detections over the same neuroimaging background. It is designed for method comparison, validation studies, and article figures.

Example with Code:

Click to expand
paramZ <- 35

controlPattern <- "^syntheticControl.*\\.nii\\.gz$"
databaseCN <- databaseCreator(pattern = controlPattern, control = TRUE, quiet = TRUE)
matrixCN <- matrixCreator(database = databaseCN, paramZ = paramZ, quiet = TRUE)
matrixCN <- meanNormalization(matrixCN)

roiFile <- system.file("extdata", "ROIsample_Region2_18.nii.gz", package = "neuroSCC")
truePoints <- processROIs(roiFile, region = "Region2", number = "18", save = FALSE)
roiPoints <- subset(truePoints, z == paramZ & pet == 1, select = c("x", "y"))

spmFile <- system.file("extdata", "binary.nii.gz", package = "neuroSCC")
spmPoints <- getSPMbinary(spmFile, paramZ = paramZ)

data("SCCcomp", package = "neuroSCC")

plotValidationPanel(
  template = roiFile,
  backgroundMatrix = matrixCN,
  roiPoints = roiPoints,
  sccPoints = list(
    positivePoints = getPoints(SCCcomp)$positivePoints,
    negativePoints = data.frame(x = numeric(0), y = numeric(0))
  ),
  spmPoints = spmPoints,
  title = "Performance Validation Panel",
  label1 = "Ground Truth (ROI)",
  label2 = "SCC Detected",
  label3 = "SPM Detected"
)

4️⃣ Vignette

A full walkthrough of using neuroSCC from start to finish is available in the vignettes:

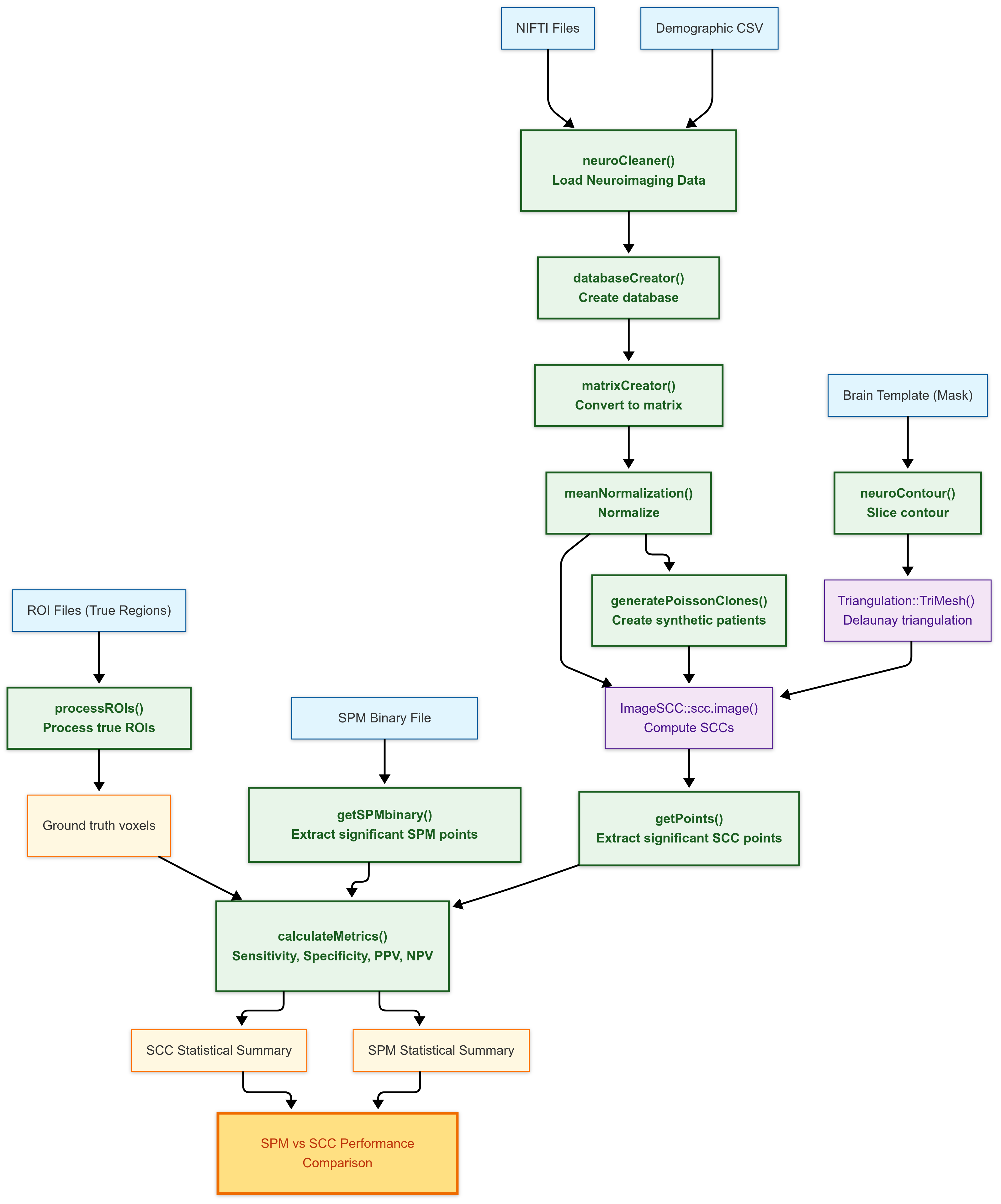
5️⃣ Visual Workflow

A complete visual overview of how neuroSCC functions interact with data, the objects they return, and more, can be found in the Visual Workflow:

NeuroSCC Workflow


6️⃣ References

<<<<<<< Updated upstream - Ph.D. Thesis: Arias-López, J. A. (2025). Development of Statistical Methods for Neuroimage Data Analysis Towards Early Diagnosis of Neurodegenerative Diseases. University of Santiago de Compostela. Outstanding Summa Cum Laude. ======= - Ph.D. Thesis: Arias-López, J. A. (2025). Development of Statistical Methods for Neuroimage Data Analysis Towards Early Diagnosis of Neurodegenerative Diseases. University of Santiago de Compostela. Summa Cum Laude. >>>>>>> Stashed changes


📢 Contributing & Feedback

We welcome contributions, feedback, and issue reports from the community! If you would like to help improve neuroSCC, here’s how you can get involved:

🐛 Found a Bug? Report an Issue

If you encounter a bug, incorrect result, or any unexpected behavior, please:

  1. Check existing issues to see if it has already been reported.
  2. If not, open a new issue and include:

💡 Have an Idea? Suggest a Feature

We are always looking to improve neuroSCC. If you have a suggestion for a new feature or an enhancement, please:

  1. Browse the open discussions to see if your idea has already been suggested.
  2. If not, start a new discussion thread with:

🔧 Want to Contribute Code?

We love contributions! To submit a pull request (PR):

  1. Fork the repository on GitHub.

  2. Clone your fork to your local machine:

    git clone https://github.com/YOUR_USERNAME/neuroSCC.git
    cd neuroSCC
  3. Create a new branch for your feature or fix:

    git checkout -b feature-new-functionality
  4. Make your changes and commit them:

    git add .
    git commit -m "Added new functionality XYZ"
  5. Push your changes to your fork:

    git push origin feature-new-functionality
  6. Submit a pull request (PR) from your forked repository to the main neuroSCC repository.

Before submitting, please:
✔ Ensure your code follows the package style guidelines.
✔ Add documentation for any new functions or features.
✔ Run devtools::check() to verify that all package tests pass.

📧 Contact & Support

For questions not related to bugs or feature requests, feel free to:
📬 Email the maintainer: iguanamarina@protonmail.com
💬 Join the discussion on GitHub Discussions