An R Package for Density Ratio Estimation

Koji MAKIYAMA (@hoxo-m)

CRAN Version CRAN Downloads R-CMD-check Coverage Status

1. Overview

Density ratio estimation is described as follows: for given two data samples x1 and x2 from unknown distributions p(x) and q(x) respectively, estimate w(x) = p(x) / q(x), where x1 and x2 are d-dimensional real numbers.

The estimated density ratio function w(x) can be used in many applications such as anomaly detection [Hido et al. 2011], change-point detection [Liu et al. 2013], and covariate shift adaptation [Sugiyama et al. 2007]. Other useful applications about density ratio estimation were summarized by [Sugiyama et al. 2012].

The package densratio provides a function densratio() that returns an object with a method to estimate density ratio as compute_density_ratio().

For example,

set.seed(3)
x1 <- rnorm(200, mean = 1, sd = 1/8)
x2 <- rnorm(200, mean = 1, sd = 1/2)

library(densratio)
densratio_obj <- densratio(x1, x2)

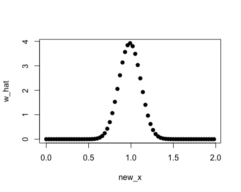
The densratio object has a function compute_density_ratio() that can compute the estimated density ratio w_hat(x) for any d-dimensional input x (now d=1).

new_x <- seq(0, 2, by = 0.03)
w_hat <- densratio_obj$compute_density_ratio(new_x)

plot(new_x, w_hat, pch=19)

In this case, the true density ratio w(x) = p(x)/q(x) = Norm(1, 1/8) / Norm(1, 1/2) is known. So we can compare w(x) with the estimated density ratio w-hat(x).

true_density_ratio <- function(x) dnorm(x, 1, 1/8) / dnorm(x, 1, 1/2)

plot(true_density_ratio, xlim=c(0, 2), lwd=2, col="red", xlab = "x", ylab = "Density Ratio")
plot(densratio_obj$compute_density_ratio, xlim=c(0, 2), lwd=2, col="green", add=TRUE)
legend("topright", legend=c(expression(w(x)), expression(hat(w)(x))), col=2:3, lty=1, lwd=2, pch=NA)

2. Installation

You can install the densratio package from CRAN.

install.packages("densratio")

You can also install the package from GitHub.

install.packages("remotes") # if you have not installed "remotes" package
remotes::install_github("hoxo-m/densratio")

The source code for densratio package is available on GitHub at

3. Details

3.1 Basics

The package provides densratio(). The function returns an object that has a function to compute estimated density ratio.

For data samples x1 and x2,

set.seed(3)
x1 <- rnorm(200, mean = 1, sd = 1/8)
x2 <- rnorm(200, mean = 1, sd = 1/2)

library(densratio)
densratio_obj <- densratio(x1, x2)

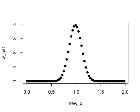
In this case, densratio_obj$compute_density_ratio() can compute estimated density ratio.

new_x <- seq(0, 2, by = 0.03)
w_hat <- densratio_obj$compute_density_ratio(new_x)

plot(new_x, w_hat, pch=19)

3.2 Methods

densratio() has method argument that you can pass "uLSIF", "RuLSIF", or "KLIEP".

The methods assume that density ratios are represented by linear model:

where

is the Gaussian (RBF) kernel.

densratio() performs the following:

3.3 Result and Arguments

densratio() outputs the result like as follows:

#> 
#> Call:
#> densratio(x1 = x1, x2 = x2, method = "uLSIF")
#> 
#> Kernel Information:
#>   Kernel type:  Gaussian 
#>   Number of kernels:  100 
#>   Bandwidth (sigma):  0.1 
#>   Centers:  num [1:100, 1] 0.907 1.093 1.18 1.136 1.046 ...
#> 
#> Kernel Weights:
#>   num [1:100] 0.067455 0.040045 0.000459 0.016849 0.067084 ...
#> 
#> Regularization Parameter (lambda):  1 
#> 
#> Function to Estimate Density Ratio:
#>   compute_density_ratio()

4. Multi Dimensional Data Samples

So far, the input data samples x1 and x2 were one dimensional. densratio() allows to input multidimensional data samples as matrix, as long as their dimensions are the same.

For example,

library(densratio)
library(mvtnorm)

set.seed(3)
x1 <- rmvnorm(300, mean = c(1, 1), sigma = diag(1/8, 2))
x2 <- rmvnorm(300, mean = c(1, 1), sigma = diag(1/2, 2))

densratio_obj_2d <- densratio(x1, x2)
densratio_obj_2d
#> 
#> Call:
#> densratio(x1 = x1, x2 = x2, method = "uLSIF")
#> 
#> Kernel Information:
#>   Kernel type:  Gaussian 
#>   Number of kernels:  100 
#>   Bandwidth (sigma):  0.316 
#>   Centers:  num [1:100, 1:2] 1.257 0.758 1.122 1.3 1.386 ...
#> 
#> Kernel Weights:
#>   num [1:100] 0.0756 0.0986 0.059 0.0797 0.0421 ...
#> 
#> Regularization Parameter (lambda):  0.3162278 
#> 
#> Function to Estimate Density Ratio:
#>   compute_density_ratio()

In this case, as well, we can compare the true density ratio with the estimated density ratio.

true_density_ratio <- function(x) {
  dmvnorm(x, mean = c(1, 1), sigma = diag(1/8, 2)) /
    dmvnorm(x, mean = c(1, 1), sigma = diag(1/2, 2))
}

N <- 20
range <- seq(0, 2, length.out = N)
input <- expand.grid(range, range)
w_true <- matrix(true_density_ratio(input), nrow = N)
w_hat <- matrix(densratio_obj_2d$compute_density_ratio(input), nrow = N)

par(mfrow = c(1, 2))
contour(range, range, w_true, main = "True Density Ratio")
contour(range, range, w_hat, main = "Estimated Density Ratio")

5. Used in research

The densratio package has been used in several research papers, including:

References