SUMMER

CRAN_Status_Badge

SAE Unit/area Models and Methods for Estimation in R

Overview

SUMMER is an R package providing an extensive collection of space-time smoothing and small area estimation methods for prevalence estimation using complex survey data, with a special focus on Demographic Health Surveys (DHS) data, and the estimation of child mortality using full birth history data. The package also provides a collection of plotting functions to visualize the estimates in space and time.

Where do I start?

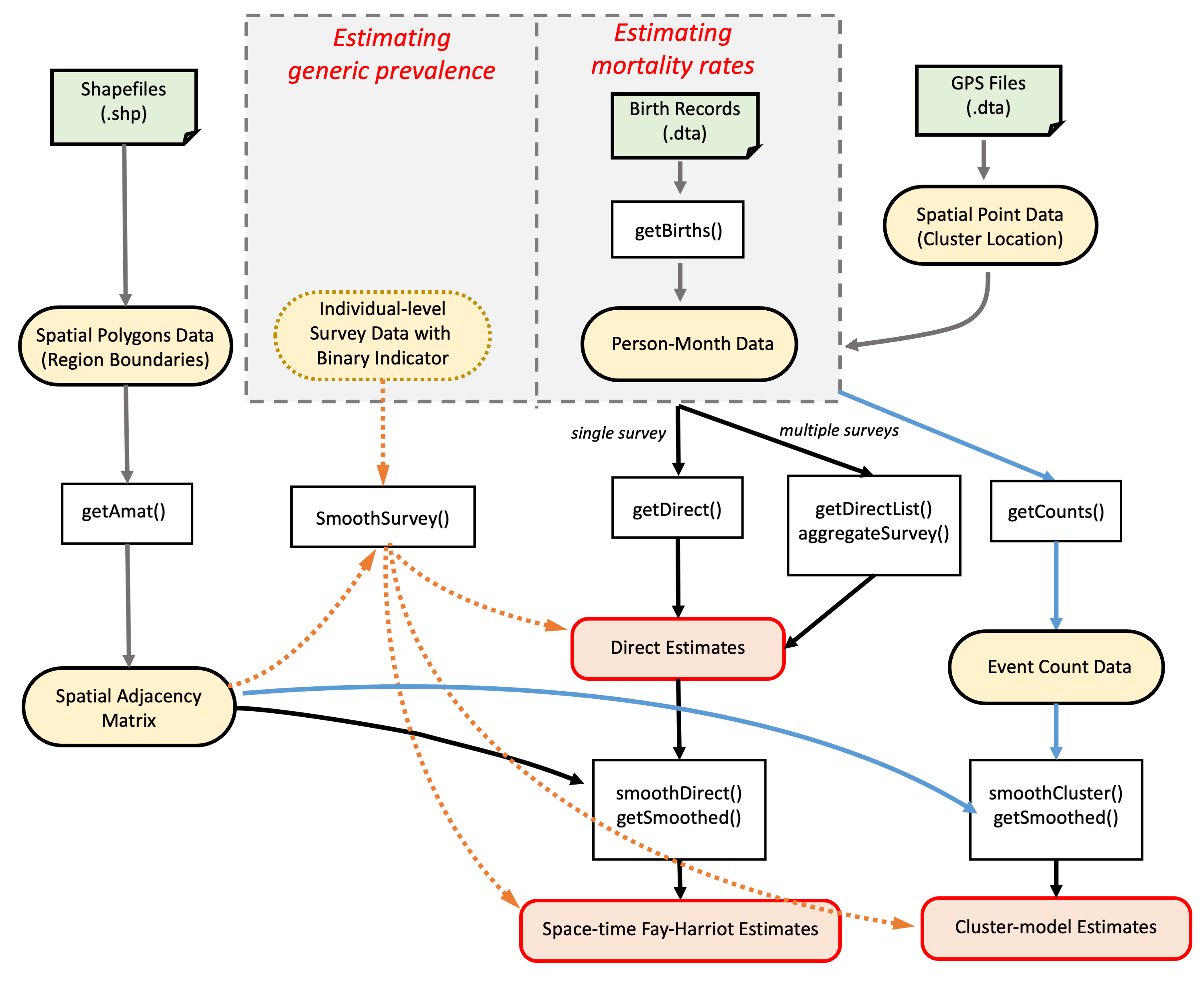
Roadmap of SUMMER workflow

The diagram below illustrates three commonly used workflows of the SUMMER package. Rounded blocks represent data types and rectangular blocks represent functions in the SUMMER package. Output estimates are highlighted in the boxes with red borders.

Citation

To cite the SUMMER package in publications use

  @Manual{li2020space,
    title = {Space-Time Smoothing of Demographic and Health Indicators using the R Package SUMMER},
    author = {Zehang R Li and Bryan D Martin and Tracy Q Dong and Geir-Arne Fuglstad and Jessica Godwin and John Paige and Andrea Riebler and Samuel Clark and Jon Wakefield},
    year = {2020},
    journal = {arXiv preprint}
  }

To cite specific version of the SUMMER package use + v2.0.0

  @Manual{summer2025,
    title = {SUMMER: Spatio-Temporal Under-Five Mortality Methods for Estimation},
    author = {Zehang R Li and Bryan D Martin and Yuan Hsiao and Jessica Godwin and John Paige and Peter Gao and Jon Wakefield and Samuel J Clark and Geir-Arne Fuglstad and Andrea Riebler},
    year = {2025},
    note = {R package version 2.0.0},
  }
  @Manual{summer2020,
    title = {SUMMER: Spatio-Temporal Under-Five Mortality Methods for Estimation},
    author = {Zehang R Li and Bryan D Martin and Yuan Hsiao and Jessica Godwin and Jon Wakefield and Samuel J Clark and Geir-Arne Fuglstad and Andrea Riebler},
    year = {2020},
    note = {R package version 1.0.0},
  }
  @Manual{summer2019,
    title = {SUMMER: Spatio-Temporal Under-Five Mortality Methods for Estimation},
    author = {Bryan D Martin and Zehang R Li and Yuan Hsiao and Jessica Godwin and Jon Wakefield and Samuel J Clark and Geir-Arne Fuglstad and Andrea Riebler},
    year = {2019},
    note = {R package version 0.3.0},
  }

Installation - CRAN

The package is now available on CRAN. The easiest way to download is to install directly using the code below.

install.packages("SUMMER")

Installation - Development Version

To download the development version of the SUMMER package, use the code below.

# install.packages("devtools")
devtools::install_github("richardli/SUMMER")

Examples of most of the main functions are described in the several vignettes listed on https://cran.r-project.org/package=SUMMER.

Bug Reports / Change Requests

If you encounter a bug or would like make a change request, please file it as an issue here.